122cc太阳集成游戏新闻
122cc太阳集成游戏现在已经形成以122cc太阳集成游戏工业园为中心,,以陕西宝鸡122cc太阳集成游戏、湖南衡阳122cc太阳集成游戏、宁波力达、辽宁盘锦122cc太阳集成游戏四个整机厂为东、西、南、北方的工业结构基地。。。
集团党建
安徽122cc太阳集成游戏探索推行‘五法’破解国企党建事情难题,,有立异、有特色、有实效,,形成了抓党建促生长的‘122cc太阳集成游戏’品牌。。。
解决计划
集运搬系列、市场效劳、工业配套三大解决计划为主体,,是全球信任叉车领域运输解决计划效劳商!
集团品牌
百年122cc太阳集成游戏是122cc太阳集成游戏理念界说,,天下五强是我们量化的目的,,122cc太阳集成游戏人一步一个脚印,,一直拼搏进取,,逐渐把企业做大做强。。。
集团文化
今天我们提出跻身天下叉车行业第一集团,,进入天下五强的目的,,是对我们绚烂的历史的传承,,更是122cc太阳集成游戏人永一直息的脚步!
社会责任
认真落实省委省政府决议安排,,在脱贫攻坚、社会公益等方面取得效果显著,,同时牢牢围绕立异驱动生长战略,,坚持做强做优工业车辆主业。。。
关于122cc太阳集成游戏
安徽122cc太阳集成游戏有限责任公司(以下简称“122cc太阳集成游戏”)系安徽省属国有独资公司,,其前身为合肥矿机厂新厂,,始建于1958年,,1992年以合肥叉车总厂为焦点组建122cc太阳集成游戏。。。
联系122cc太阳集成游戏
122cc太阳集成游戏将以“创一流品牌、进天下五强”为目的,,以科学生长为主题,,自主立异为支持,,致力于成为中国工业车辆行业的向导者,,全球工业车辆行业的领先者。。。
信息果真
规范企业信息果真,,推进事情透明度,,提高效劳知足度。。。
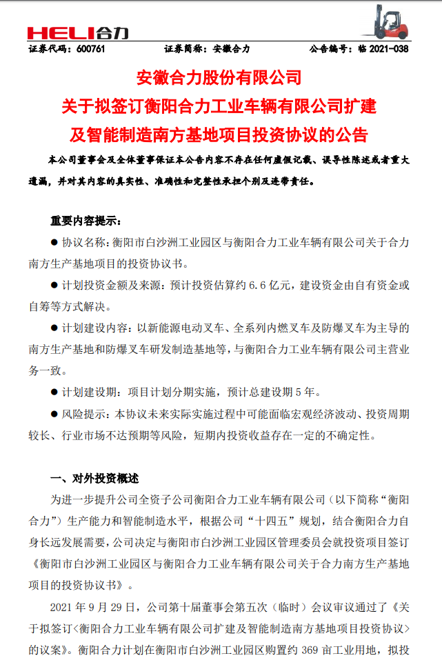
安徽122cc太阳集成游戏股份有限公司关于拟签署衡阳122cc太阳集成游戏工业车辆有限公司扩建及智能制造南方基地项目投资协议的通告
宣布日期: 2021-09-30 21:00 122cc太阳集成游戏叉车字号:A+ A A-
0551-63648005 63632133
安徽省合肥市望江西路15号
webmaster@heliforklift.com
安徽122cc太阳集成游戏股份有限公司 版权所有 皖ICP备05001082号-1